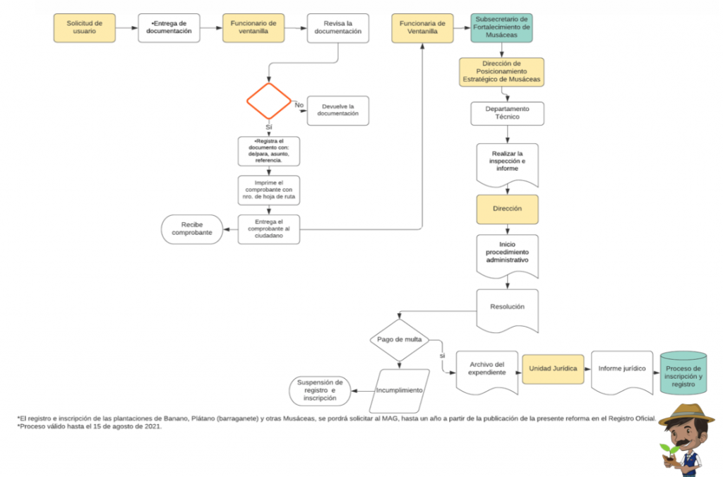
MANUAL PARA SOLICITAR INSCRIPCIÓN DE LAS PLANTACIONES DE BANANO, PLÁTANO (BARRAGANETE) Y OTRAS MUSÁCEAS DESTINADAS A LA EXPORTACIÓN.
Este manual se desprende de lo establecido en el artículo 14 del Instructivo para aplicar el Reglamento a la Ley para estimular y controlar la producción y comercialización de banano, expedido mediante Acuerdo Ministerial nro. 103 del 13 de octubre de 2020. Aplica para aquellas personas naturales o jurídicas, propietarias, arrendatarias o posesionarias de tierras agrícolas cultivables, aptas para la producción de banano, plátano (barraganete) y otras musáceas afines a la exportación.
Requisitos para persona natural y jurídica:
- Anexo 3 (persona natural), o; Anexo 4 (persona jurídica);
- RUC actualizado;
- Certificado de gravámenes e historial de dominio del año en curso, del predio;
- Si el solicitante no es el propietario del bien, deberá presentar el documento otorgado en legal y debida forma, que lo acredite como tenedor con derecho a explotar el inmueble, o poseedor del mismo;
- Plano con coordenadas geo referenciales del predio, de preferencia UTM WGS84, World Geodetic System 1984.
Una vez recibida la solicitud completa, se llevará a cabo el siguiente procedimiento administrativo:
- Designación del técnico para que realice una inspección al predio, in situ o satelital;
- El técnico elaborará informe relacionado al formulario de inspección In Situ Georeferencial.
- La autoridad notificará el inicio del procedimiento administrativo.
- Se convocará a audiencia única en el cual se escuchará a las partes, y se resolverá conforme al artículo 8 de la ley de Banano.
- El solicitante deberá ingresar por ventanilla única, copia notariada del pago realizado a la cuenta bancaría a nombre del Ministerio de Agricultura y Ganadería, determinada dentro del expediente administrativo correspondiente.
- Una vez culminado el pago total o convenido, se otorgará la inscripción y registro del predio.
- Finalmente, archivo del expediente administrativo sancionatorio
Nota: Para mayor información, recomendamos explorar los artículos 14, 15, 16,17 y 18 del Instructivo para aplicar el Reglamento a la Ley para estimular y controlar la producción y comercialización de banano, expedido mediante Acuerdo Ministerial nro. 103 del 13 de octubre de 2020.
Acuerdo Ministerial nro.103 http://servicios.agricultura.gob.ec/mag01/pdfs/aministerial/2020/103-2020.pdf
